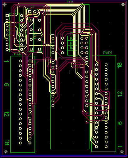
I see what you mean about autorouters being kind of bogus. With a little practice, I think I did a much better job, although there's surely still room for improvement. I wanted to focus on keeping as much of the board as possible available to the copper pour, which is why some of the traces go out of their way when going directly would be possible.
Top trace.
Bottom trace.
Top, with copper pour.
Bottom, with copper pour.
Also, I realized that, as long as I'm using the Boarduino on headers (vs. incorporating it into the PCB), the least I could do is use some of the space underneath it, so I stuck the resistors for the LEDs under there. I think that some of the remaining components, like the optoisolators, will also be low-profile enough to stick under the Boarduino if I need to.


Reply With Quote
That might take a lil more work.

