4 Attachment(s)
Rev C Is Running - Noisily
Just got the last problem figured out to bring the board up. It was a software error in the PC control app. The app currently looks like:
Attachment 9906
The plan is to integrate the interface program functionality directly into Mach when I have it all working. (I've started playing with the Mach interface code. It looks do-able.)
I finally got a successful data capture (broken wire issues). It has almost two volts of noise on the signal.
Attachment 9907
After magnifying the graph it was easy to see that the noise is at 60 hz, on the nose. On this rev of the board I added the two pole filter to the back end of the op-amp filter. I'll just need to tweak values to see if I can improve the noise response.
If I can, then this is a pretty solid design. I already have a Rev D design that is identical to the current one with the only major change being the addition of a torch-on relay on the board (I currently have it on the side).
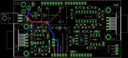
The current board looks like this:
Attachment 9908
The bottom left hand corner is missing the power jack and the voltage regulator. Not necessary, but put there so it can be used with the Freescale Freedom board.
Having the torch connector in the upper left corner is a problem. If you push down on the board, the pins from the DB-9 short on the metal housing of the USB connector. For Rev D I moved it to the botton of the board.
The layout of the Rev D board is done, except for fixing the footprint of the voltage regulator. It's also a little wider.
Attachment 9909
1 Attachment(s)
Testing THC w/ Arduino Uno board
As I'm waiting on the new rev of the PCB that addresses the last couple layout mistakes, I decided to try an Uno board. It's a smaller and cheaper board than the Mega. Without the LCD display, the software is small enough to fit on the Uno.
I found that the plasma voltage signal on the Uno was very noisy compared to the other boards. So, I did a comparison of all the boards I had (1 Uno and 4 Mega's).
The Mega's were very consistent but the Uno was lousy. I don't know if it is just a "bad" Uno board, or it's a fundamental/design issue with the Uno.
The graph below shows the a comparison of all the Mega's and the Uno. It's interesting to note that the same THC shield resulted in different cutting voltages with different Arduino boards. (I use touch and go, so they should be pretty consistent.)
Attachment 10060
It's about a 5 volt (plasma torch volts) difference between the highest and the lowest.